近日,第十届OCALE全国跨境电商创新创业能力大赛(春季赛)落下帷幕,在suncitygroup太阳集团教师胡雷及吴妙娴的指导和带领下,我校参赛团队经过激烈的角逐最终获得特等奖2项、一等奖3项、二等奖1项。第三队的李盈希、王菲、尹俊如、张能与第五队的梁巧雨、李智威、陈滢霓、陈俊豪则以超群的实力摘得特等奖。参赛学生来自我校电子商务、大数据管理与应用、市场营销、投资学、法学、会计学等专业。
本次大赛由中国国际贸易学会主办,旨在深化人才培养,鼓励学生运用数字贸易技术和工具,积极探索外贸新业态。来自全国各地的多所高校精英队伍齐聚一堂,共同竞技,我校代表队脱颖而出,取得了令人瞩目的成绩。
校内选拔赛由我校suncitygroup太阳集团承办,吸引了全校各学院80多支队伍共120多名学生积极参加,学校高度重视此次比赛,精心安排了系统的赛前培训,包括答疑、基础培训及两轮赛前练习,确保每位参赛者都能充分掌握跨境电商和品牌出海等业务的商业模式和盈利模式,大大提升实战能力。
此次大赛的圆满落幕,充分展现了我校在”以赛促学“应用型人才培养方面的显著效果,也进一步强化了学生们的社会责任感、服务意识和团队协作精神。学校表示,将继续优化课程设置与实践活动,为学生提供更多实践平台,致力于培养出更多具备国际视野和创新精神的复合型人才,以适应并引领未来跨境电商行业的发展趋势。

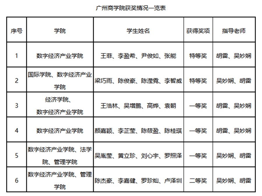
获奖学生一览表

本科组团体特等奖

本科组团体特等奖

本科组团体一等奖

本科组团体一等奖

本科组团体一等奖

本科组团体二等奖