suncitygroup太阳集团(中国)-官方网站
首页
学院概况
学院简介
学院领导
师资队伍
专业负责人
专业师资
专业介绍
教学科研
教学动态
教学制度
科研机构
实践教学
实践动态
实习基地
实验实训
专业赛事
招生就业
就业
生态企业人才平台
招生
太阳集团
党建风采
专题活动
工会活动
学生工作
团委
学生会
校友之窗
校友风采
就业典型
校友资讯
网站群
在线投稿
学校主页
首页
学院概况
学院简介
学院领导
师资队伍
专业负责人
专业师资
专业介绍
教学科研
教学动态
教学制度
科研机构
实践教学
实践动态
实习基地
实验实训
专业赛事
招生就业
就业
生态企业人才平台
招生
太阳集团
党建风采
专题活动
工会活动
学生工作
团委
学生会
校友之窗
校友风采
就业典型
校友资讯
您所在的位置:
首页
-
教学科研
-
教学制度
教学制度
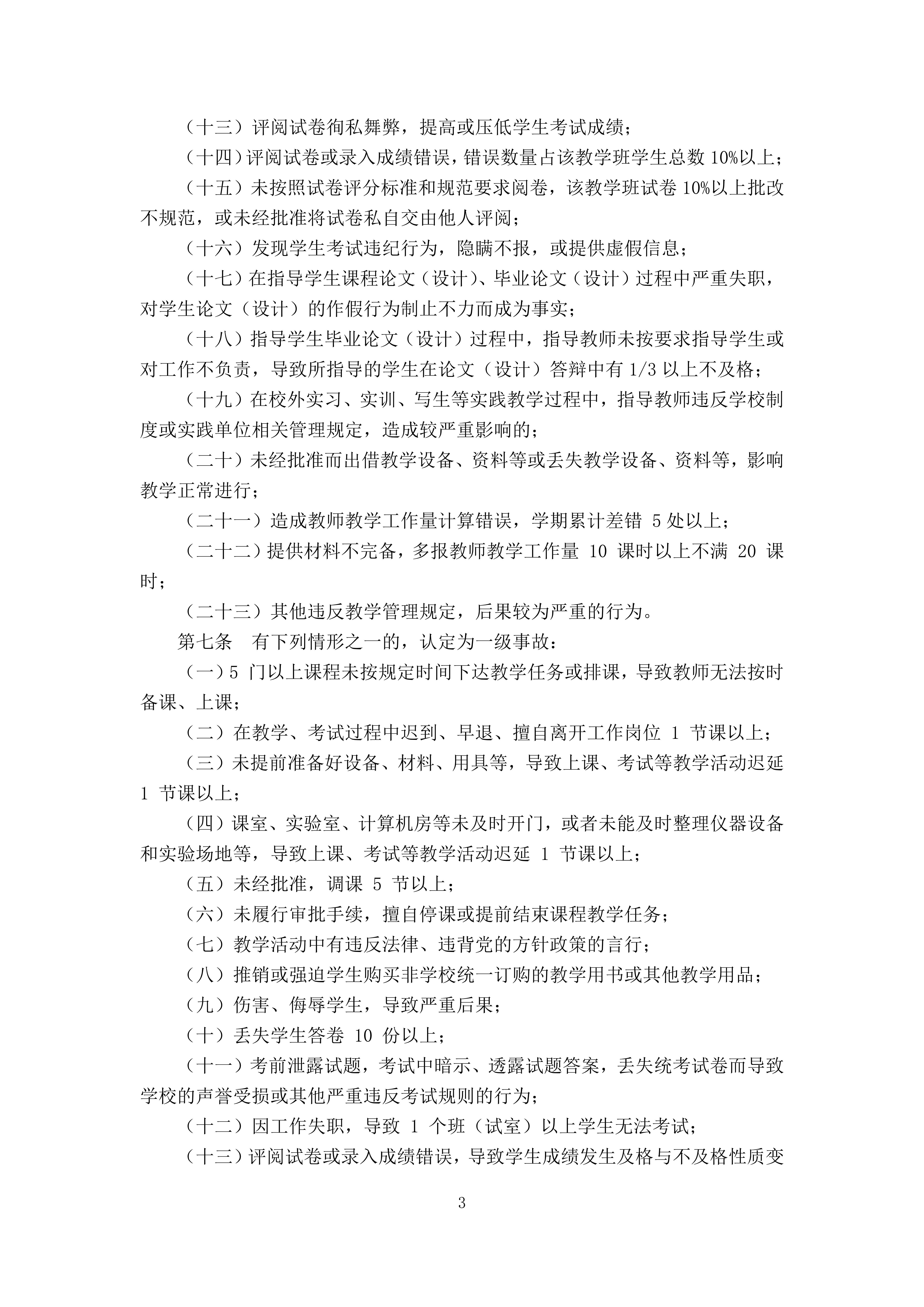
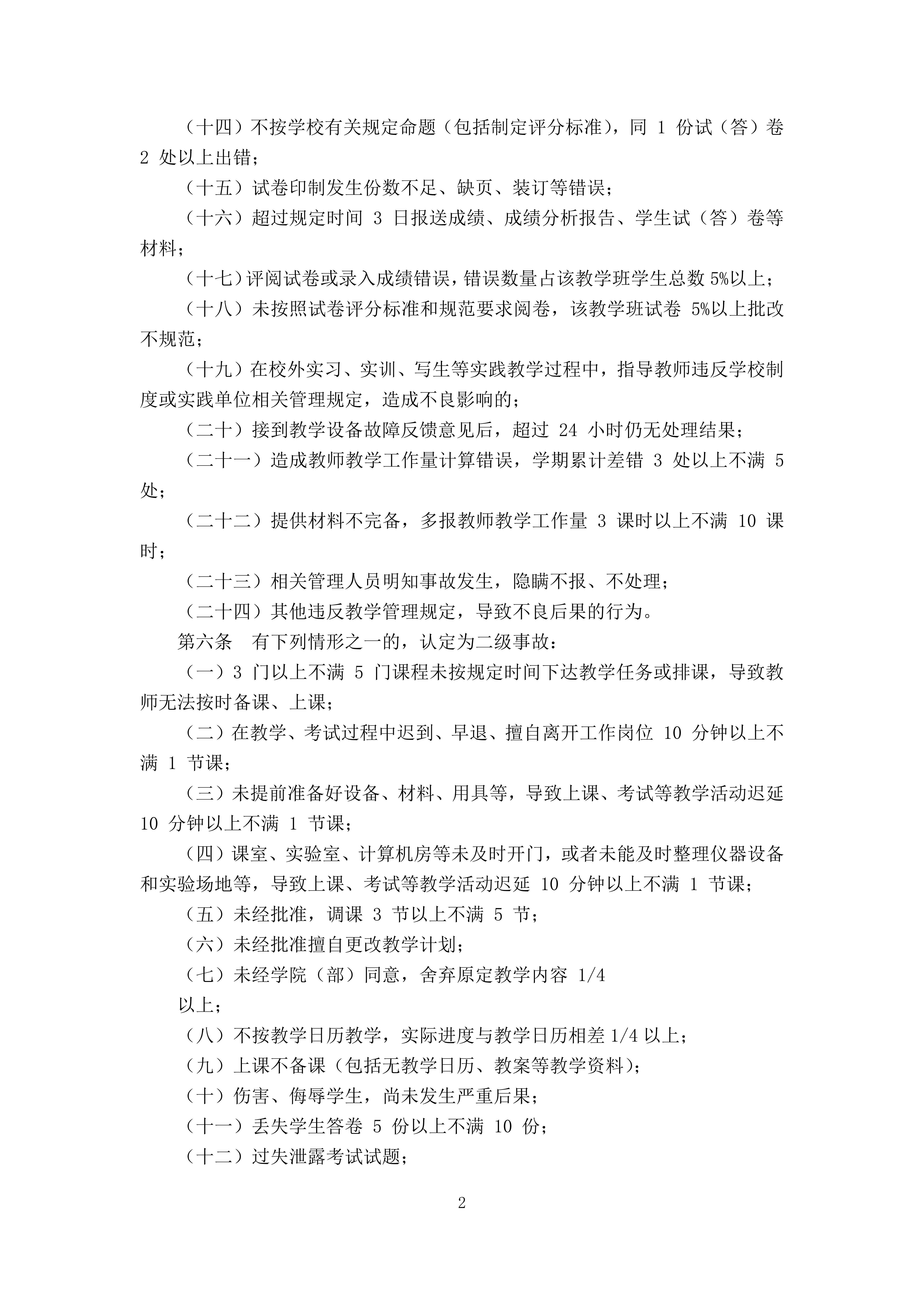
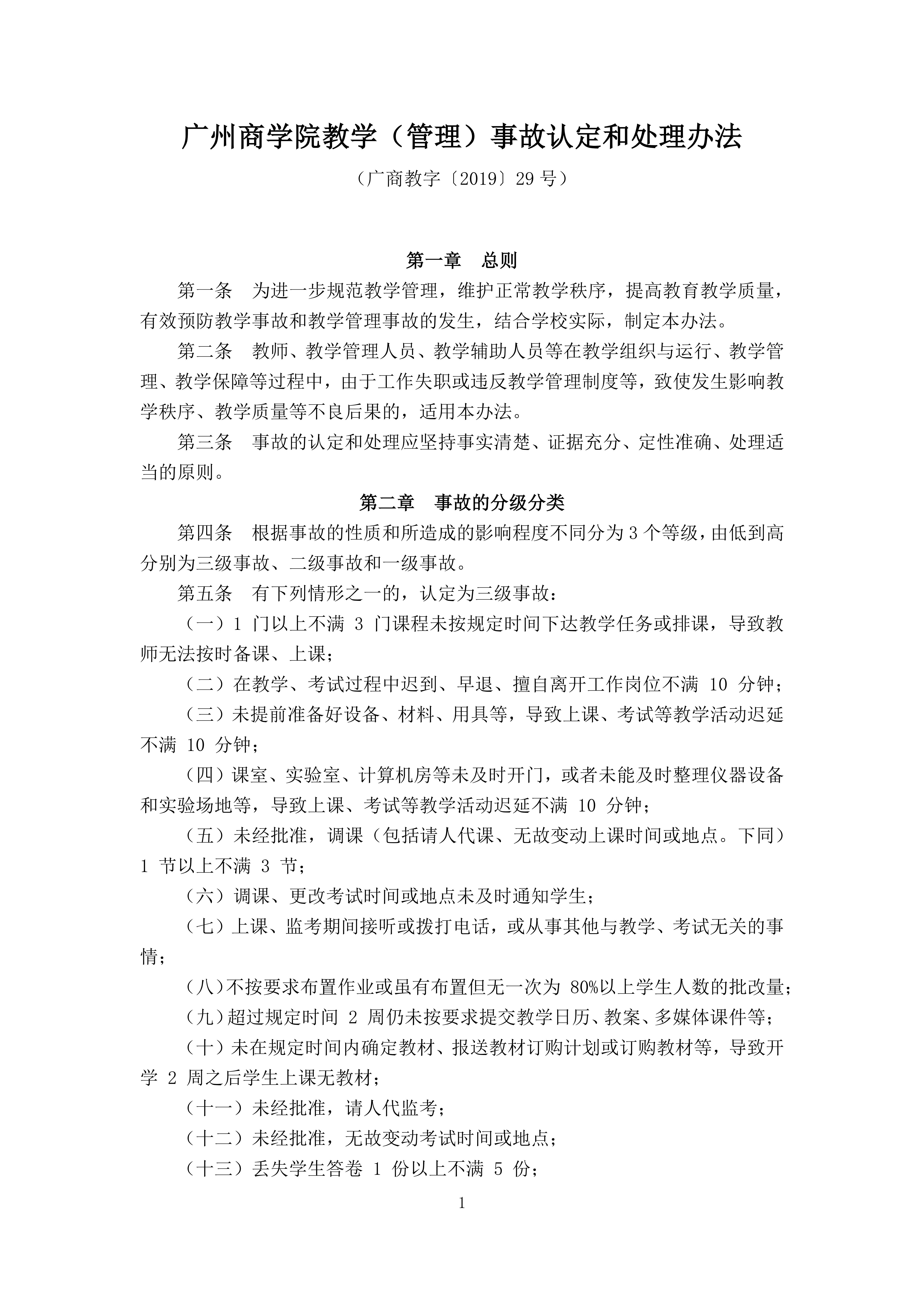
广州商学院教学(管理)事故认定和处理办法(广商教字〔2019〕29号)
日期:2023-05-30
|
点击量: